LITIUM
Electrónica Programacion C++ C# Assembly 8051 AVR ARM7 ARM9
Páginas
Início
GPS URANUS 625R
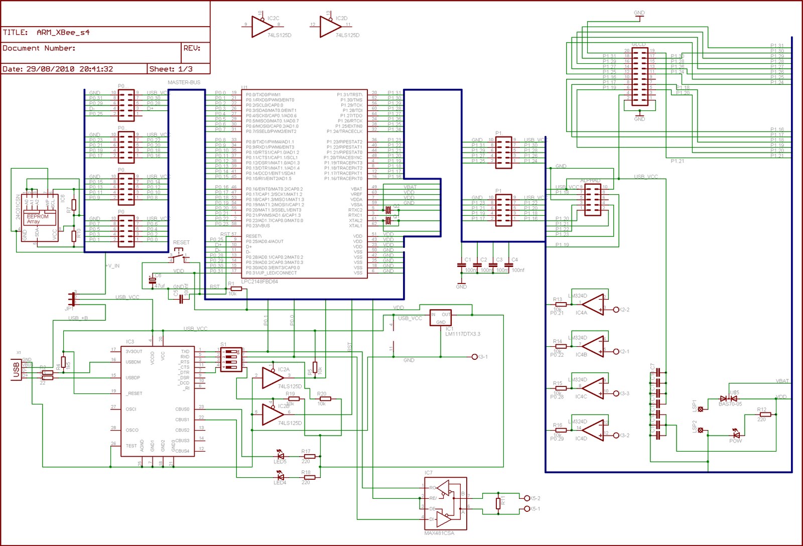
LPC2138
FTP
GPRS <> FTP (SIM900)
EJEMPLO ASSEMBLY
AT89C51ED2 ISP
XBEE
SANSUNG S3C2440 ARM9
FFT POWER FACTOR
SIM900 Email via gprs
LPC2138
NXP LPC2138
EEPROM
SERIAL USB FTDI232R
XBEE
RS485
LVTTL USART 1 USART2
4 AD
(UP 16)
10 BITS
GLCD PORT
APHA LCD PORT
TRC XTAL
FTDI ISP LPC21XX
Página Principal
Suscribirse a:
Comentarios (Atom)